Josh Das

BSc MORSE (Applied Mathematics) Student @ University of Southampton Platform Engineer Intern @ IBM

JD

About

Hi, I'm Josh šŸ‘‹, a BSc MORSE (Applied Mathematics) student at Southampton Logo University of Southampton, currently working as a Platform Engineer Intern at IBM Logo IBM in London.

I got into applied ML through my internship at Dotplot šŸ„, where I built MediVisual, a full-stack tool for visualising breast cancer lesions from ultrasonic sensor data, pitched to 50+ oncologists. Seeing how computational engineering could connect directly with hardware and clinical need made me want to go deeper, applying rigorous mathematics and machine learning to problems that actually matter.

šŸ”¬ That interest now drives my research. I work on physics-informed neural networks, running PINNs alongside finite difference solvers to study where and why they diverge. I am also building a vibration classification system from scratch, from a piezoelectric sensor rig to an ML pipeline grounded in Euler-Bernoulli beam theory.

🧮 Background: BSc MORSE, predicted 1st Class Honours. Modules in PDEs, statistical modelling, econometrics, and mathematical computing give me the tools to think carefully about models rather than just run them.

šŸ’¼ You can find more in my CV.

Latest News

2026.02

Piezoelectric Resonator Classification — ongoing research

šŸ”¬ Building an end-to-end vibration classification pipeline using an Arduino-based piezoelectric sensor and a Random Forest model, achieving 67% test accuracy vs. 20% baseline. Validating results against Euler-Bernoulli beam theory.

2026.01

Heat Equation PINN Validation — ongoing

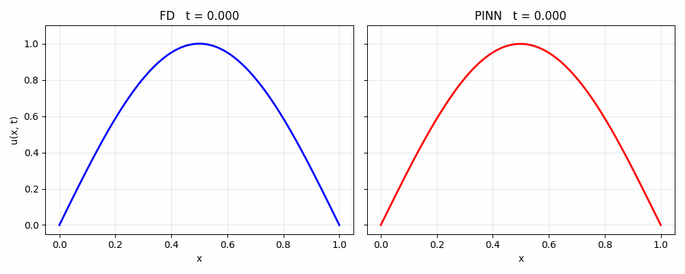
šŸ”¬ Running a PINN alongside an explicit Euler finite difference solver for the 1D heat equation. Verified 2nd order spatial convergence in the FD scheme and trained the PINN to ~0.5% relative L2 error, with spatiotemporal error heatmap diagnostics.

2025.11

Founding Engineer at AlphaSuite

🧬 Co-developing a Python-based platform that post-processes AlphaFold structures using ML models to label structural and functional regions in predicted protein structures.

2025.08

Started Platform Engineer Internship at IBM

šŸ’¼ Joined IBM London as a Platform Engineer Intern, building ML inference pipelines and benchmarking LLM prompt architectures.

2025.06

ML Engineer Internship at Bank of New York

šŸ¦ Interned at Bank of New York, building anomaly detection models and Snowflake ingestion pipelines. Ranked 2nd/501 in the BNY AI Global Hackathon.

Selected Projects

Check out my latest work

Heat Equation PINN Validation

Heat Equation PINN Validation

Implemented an explicit Euler finite difference solver and a physics-informed neural network (PINN) for the 1D heat equation in a shared Python codebase for direct comparison. Verified 2nd order spatial convergence across 4 grid sizes, then trained the PINN to ~0.5% relative L2 error and ~0.015 maximum absolute error against the reference solver. Designed spatiotemporal error heatmaps and loss curves to diagnose sensitivity to timestep and boundary constraint weighting.

Python
PyTorch
NumPy
Matplotlib
Jupyter
Piezoelectric Resonator Classification

Piezoelectric Resonator Classification

Assembled a vibration monitoring rig using a piezoelectric disc and Arduino, then built an end-to-end classification pipeline from raw sensor data. Achieved 67% test accuracy across 5 impact positions on a clamped beam (vs. 20% random baseline) using a Random Forest over a 13-feature set combining time-domain (RMS, energy) and spectral features (FFT centroid). Validated experimental data against Euler-Bernoulli beam theory, diagnosing where sensor mass loading and boundary compliance deviate from ideal analytical predictions.

Python
PyTorch
scikit-learn
Arduino
C++
NumPy

AlphaSuite

Co-developing an open-source web platform that annotates and visualises predicted protein structures from DeepMind AlphaFold. Accepts UniProt IDs, protein names, FASTA sequences, and uploaded PDB/CIF files, then fetches motif and domain annotations from UniProt and InterPro, aligns annotation positions to the structure's residue numbering via SIFTS to account for sequence gaps and offsets, and renders the annotated structure in an interactive mol* 3D viewer with each region colour-coded and selectable. Currently preparing a manuscript on this work.

Python
React
FastAPI
mol*
BioPython
UniProt API
InterPro API
MediVisual (Dotplot)

MediVisual (Dotplot)

Architected MediVisual, a full-stack diagnostic tool for visualising breast cancer lesions on 2D patient models from ultrasonic sensor data, pitched successfully to 50+ oncologists. Built MongoDB aggregation pipelines for longitudinal patient tracking and lesion growth trend quantification. Optimised backend I/O throughput by 12% via profiling and indexing, and delivered a production-ready MVP in 4 weeks using Docker and CI/CD pipelines.

Python
FastAPI
React
Tailwind CSS
MongoDB
Docker

Skills

Python
PyTorch
JAX
TensorFlow
scikit-learn
NumPy
pandas
MATLAB
FastAPI
React
Tailwind CSS
SQL
JavaScript
Java
R
C++
Docker
Git
Linux
Jupyter
HuggingFace PEFT

Internship & Work Experience

I

IBM

London, UK | Aug. 2025 - Present
Platform Engineer Intern
Built an ML inference pipeline converting structured JSON submissions into action reports used in live policing workflows, using Python, REST APIs, and Dockerised services. Benchmarked COSTAR-based prompt architectures across Granite, Mistral Medium 2505, and Llama — achieved >95% valid structured reports, 65% fewer invalid outputs, and 35% lower latency.
A

AlphaSuite

London, UK | Nov. 2025 - Present
Founding Engineer
Co-developing a Python-based platform that post-processes DeepMind AlphaFold structures using ML models to label structural and functional regions in predicted protein structures. Experimenting with residue-level features, distance matrices, and PyTorch models to map complex outputs into interpretable labels.
B

Bank of New York

Manchester, UK | Jun. 2025 - Aug. 2025
ML Engineer Intern
Built Snowflake-based ingestion pipelines using Python, JAX, and SQL to standardise noisy regulatory datasets. Trained and tuned isolation forest and one-class SVM models achieving 92% true anomaly detection with <2% false positives. Developed Streamlit dashboards for non-technical reviewers. Ranked 2nd/501 in the BNY AI Global Hackathon.
D

Dotplot

Remote | Jul. 2024 - Aug. 2024
Fullstack Engineer Intern
Architected MediVisual, a full-stack diagnostic tool for visualising breast cancer lesions from ultrasonic sensor data, pitched to 50+ oncologists. Engineered MongoDB aggregation pipelines for longitudinal patient tracking and optimised backend I/O by 12%. Delivered a production-ready MVP in 4 weeks using Docker and CI/CD.

Awards & Honors

2025

2nd / 501 — BNY AI Global Hackathon (deployed as a company-wide asset)

Contact

Get in Touch

Want to chat? Feel free to reach out via email →

  • • Ask questions
  • • Explore collaboration opportunities